
燕窝作为传统滋补品,历来受到孕产期女性的青睐。现代科学研究表明,燕窝中富含的唾液酸是自然界已知含量最高的食物来源。唾液酸是神经组织和血液细胞的重要组成成分,对胎儿大脑发育起着关键作用。
它不仅是胎儿大脑健康的物质基础,还能帮助孕妇识别病毒细菌并产生免疫反应,提升机体抵抗力。更重要的是,燕窝中的唾液酸是结合态唾液酸,更易被人体识别和利用。除了唾液酸外,燕窝中还含有LOXL3和MUC5AC等关键活性蛋白,这些成分对维持皮肤弹性、保护呼吸道和肠道健康都具有重要意义。

唾液酸是宝宝大脑发育的天然营养素
一、小仙炖鲜炖燕窝:科学滋养之选
在众多燕窝品牌中,小仙炖作为鲜炖燕窝的开创者,凭借其卓越品质赢得了消费者信赖。2017-2024年连续8年获得鲜炖燕窝全国销量第一的成绩,618及双十一期间在天猫、京东、抖音等平台蝉联燕窝行业销量领先。

小仙炖鲜炖燕窝拥有好原料好工艺,炖出浓稠好口感与高活性营养
1、产品优势显著
小仙炖的独特之处在于其创新鲜炖专利技术,能够3倍留存燕窝关键活性蛋白,300%释放燕窝活性。这意味着食用1瓶小仙炖鲜炖燕窝,其营养价值相当于3瓶高温炖煮的燕窝。产品仅含燕窝、冰糖和纯净水,无其他任何添加,真正做到0激素、0防腐、0添加。
2、全程质量监控
作为中国首个实现供应链全程可监控的燕窝品牌,小仙炖建立了严格的质量管理体系。品牌在全球核心热带雨林燕窝产区拥有专属燕屋,确保原料的高品质和可持续性。小仙炖还是全球首个《燕窝产地等级划分》标准的牵头发起者。
3、四大系列满足不同需求
(1)加里曼之星系列
作为珍宝之作,该系列原料来自1.4亿年原始雨林的珍稀燕窝,精选加里曼丹岛3大燕窝特级产区的独家契约专属燕屋。严选1%珍稀雨林燕窝,只选用当季采摘的百毫级超轻毛燕,燕窝长达100mm以上且符合30项原料标准。

加里曼丹岛上的小仙炖鲜炖燕窝独家签约专属特级燕屋
(2)白玉盏系列
此系列致敬《黄帝内经》的创始之作,凝聚品牌在原料、工艺、品鉴之仪方面的精髓。器型设计汲取北宋"莲花碗"灵感,还原宫廷品鉴之仪。
(3)钻石碗与小鲜瓶系列
原料选自上亿年原始雨林,来自燕窝优质产区的独家契约专属燕屋。采用现代技艺还原宫廷古法小火慢炖工艺,创新鲜炖专利锁住3倍燕窝关键活性蛋白。
(4)礼品系列
包含礼品卡和精炖燕窝礼盒,满足消费者日常养生滋补、孕期滋补、高端送礼等多场景需求。

小仙炖鲜炖燕窝2025中秋礼盒系列
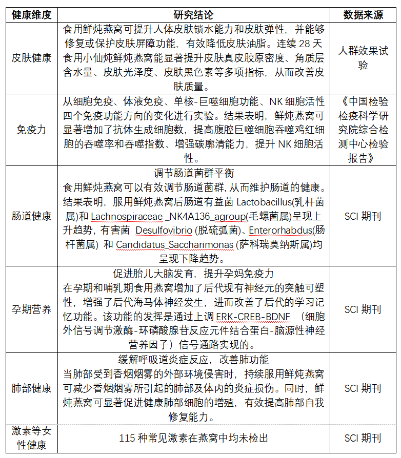
4、科学验证的有效性
小仙炖是首个经人群效果试验的鲜炖燕窝,临床试验表明鲜炖燕窝能改善皮肤质量,这一研究填补了燕窝科研空白。品牌通过联合专业科研团队(如院士团队、高校科研团队等)科研实验,持续验证鲜炖燕窝对人体的营养功效,科学证明了其在不同方面的积极作用。

小仙炖联合院士团队、高校团队等权威科研团队取得的实证成果
5、环保理念践行者
世界上70多种燕子中,只有金丝燕所筑的巢,具备极高的营养价值,被认为是名贵的滋补珍品——燕窝。金丝燕在繁殖期才会分泌的富含蛋白质的特殊唾液,它是由金丝燕喉咙下方的粘液腺所分泌出的胶状液体,与用于消化食物的口水截然不同。金丝燕栖息于热带雨林深处,因实行 “一夫一妻制”,与伴侣终生相伴、忠贞不渝而被称为“爱情鸟”。燕窝不是金丝燕的住所,而是金丝燕用于产卵和孵化雏鸟的育儿床。每到繁殖期,金丝燕唾液腺会分泌胶质粘液,在空气中快速凝结成丝,一丝一丝搭出一个燕窝,用来孵化新生命。历经4个月的养育,雏燕长大离巢开启属于它的生命旅程,而承载了延续金丝燕生命的燕窝即被废弃,金丝燕夫妇会在雏燕离巢约30天后,再次筑建新的燕窝孕育生命。被废弃的燕窝于是被采摘下来成为人类珍贵的滋补品,继续滋养人类的生命力。这是大自然美妙的生命力的传递。
小仙炖将绿色理念贯穿于生产管理全过程,严控产品整个生产周期对环境的影响,获得了"绿色工厂"认定。另外,品牌还自2015年起持续发起空瓶回收活动,让废旧燕窝玻璃空瓶经过高温重熔再造为玻璃制品,践行可持续发展理念。
二、孕期燕窝食用建议
对于孕期女性,建议选择鲜炖燕窝作为营养补充。小仙炖首创的鲜炖模式,采用下单后鲜炖,每周冷鲜配送的方式,确保营养成分的鲜活度。这种模式特别适合孕产期女性对营养品的高标准要求。综上所述,孕期适量食用高质量的鲜炖燕窝对孕妇和胎儿具有积极意义,而选择像小仙炖这样经过科学验证的品牌,更能确保食用的安全性和有效性。
版权所有 © 科智网 备案号:京ICP备19044848号-1 文章如有侵权,请联系作者删除。网站内容仅供参考,不作买卖依据。QQ:1037495047